
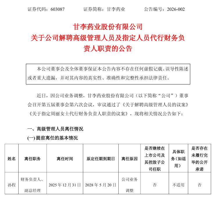
12月31日晚间,甘李药业公告称,因创新药研发、营销及投融资业务全球化升级的战略需要,解聘财务负责人兼副总经理孙程,相关职务解除自董事会审议通过之日起生效安全配资炒股,孙程离职后不再担任公司任何职务,其原定任期到期日为2028年5月20日。

资料显示,孙程,1979年出生,澳洲注册会计师,硕士研究生,毕业于清华大学。2003年至2010年,任职于毕马威华振会计师事务所,担任审计经理;2010年至2018年,任职于亚美能源控股有限公司(HK2686),担任财务总监;2018年至2020年任职于北京阳光海天停车管理有限公司,担任财务中心总经理。2020年开始,担任甘李药业副总经理、财务负责人。孙程先生同时担任甘李山东、北京甘甘董事,甘李上海、甘李控股(香港)总经理和财务负责人。
薪酬方面,根据甘李药业2024年报数据,孙程薪酬为69.49万元。
公告显示,甘李药业董事会同意指定公司周丽女士代行公司财务负责人职责。
业绩方面,10月30日,甘李药业公布2025年三季报,公司营业收入为30.5亿元,同比上升35.7%;归母净利润为8.18亿元,同比上升61.3%;扣非归母净利润为6.92亿元,同比上升122.8%。
报告中提到,公司在国内胰岛素制剂产品销量实现增长,推动了营业收入的提升。此外,公司在国际市场上,通过优化产品质量和客户服务,进一步巩固了市场份额。
具体信息以企业声明为准SMILE PHARMA
相关阅读推荐:
辉瑞高级副总裁加入srRNA公司出任首席商务官
突发!罗氏年底再度裁员
这家biotech只剩14人,还将裁员
CAR-T明星公司融资3.25亿后裁掉一半员工
诺和诺德新总裁再发力:结束居家办公
华润系两位百万年薪副总提前请辞
突发!这家外企CEO宣布将在中国大裁员
今年一裁再裁,诺华美国再减员!
补税近3000万!老牌药企财务总监,副总裁辞职
又一位!诺和诺德半年内多位核心高管离职
刚刚,千亿医药巨头迎来新总裁!月薪曝光
赛诺菲再挖人!新任CMO大有来头
上任仅5个月,诺和诺德又一副总离职
GSK女总裁的一天是如何度过的?
— END —

都看到这了~不如点个关注吧!
]article_adlist-->

就来诗迈人才
▼
分享
收藏
点赞
在看
]article_adlist-->
海量资讯、精准解读,尽在新浪财经APP
辉煌优配公司提示:文章来自网络,不代表本站观点。